Booklet four – Changing your thinking and taking action to lift your mood
-
Understanding what you believe and how this drives what you do, could help you see how sometimes you might feel stuck.
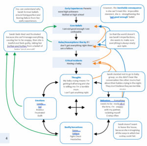
Below is an example of how Sarah, a new mum is currently feeling because of her underlying beliefs and rules, imagine seeds that are planted through our early/life experiences that are then watered by critical incidents also known as triggers or life events. Parenthood is a significant life event. You may have different beliefs and experiences, reflecting on what we do because of what we fear (spiders, our emotions, uncertainty, death, social fears, physical sensations, failure…) and examining whether our thinking and behaviour keeps the problem going or not can be a worthwhile exercise.

-
Draw your own arrows when you spot links cyclical repeating patterns.

-
There are ways of thinking that everyone experiences from time to time but that make us feel bad. If you notice your thoughts you can then challenge them. Ask yourself what is going through your mind. Below is a list of unhelpful thinking—do you notice that you think like this ever?
Labelling yourself negatively… I’m a bad mother
Do you label yourself negatively? What’s your thought?
………………………………………………………………………………………………………………..
………………………………………………………………………………………………………………..
Mind reading or assuming what other people are thinking… The Health Visitor thinks I’m a terrible mother, I bet she is thinking of calling social services.
Do you mind read? What’s your thought?
………………………………………………………………………………………………………………..
………………………………………………………………………………………………………………..
Predicting that something bad will happen in the future… My baby is going to get ill because I can’t find the energy to clean the house today. Do you predict what will happen? What’s your thought?
………………………………………………………………………………………………………………..
………………………………………………………………………………………………………………..
Seeing things in black and white extreme thinking… I didn’t get all the shopping I wanted; the whole trip was a waste of time.
Do you see things in black and white? What’s your thought?
………………………………………………………………………………………………………………..
………………………………………………………………………………………………………………..
Over generalising… I haven’t heard from one of my friends for a while, everyone must hate me.
Do you over generalise? What’s your thought?
………………………………………………………………………………………………………………..
………………………………………………………………………………………………………………..
Discounting anything positive you’ve done… I’ll never be as good as everyone else, so what if I took my baby out for a walk today, I bet every other Mum does it every day.
Do you discount positive actions? What’s your thought?
………………………………………………………………………………………………………………..
………………………………………………………………………………………………………………..
Exaggerating or catastrophising… You think a lot about a mistake you’ve made and imagine terrible things happening as a result. E.g.
If I tell my health visitor how I’m really feeling they will take my baby away.
Do you exaggerate? What’s your thought?
………………………………………………………………………………………………………………..
………………………………………………………………………………………………………………..
Should, must and ought thoughts can lead to feelings of guilt. I ought to be happy about the new baby; I should be getting out more.
Do you feel guilty? What’s your thought?
………………………………………………………………………………………………………………..
………………………………………………………………………………………………………………..
Assuming the worst… I’m finding breast feeding difficult, I’ll never be able to do it.
Do you assume the worst? What’s your thought?
………………………………………………………………………………………………………………..
………………………………………………………………………………………………………………..
-
Thoughts are very powerful but often we do not even notice the thought we’re having. Thoughts can take the form of language or images. By noticing our thoughts we can then challenge them and come up with a more balanced thought.
Recall a situation which upset you recently
- Example: my mother-in-law said my house was a mess.
The situation: ……………………………………………………………………………………………………………………………………………………………………………………………………………………………………
- Example: I can’t do anything right, I am useless.
My thought: ……………………………………………………………………………………………………………………………………………………………………………………………………………………………………
- Example: embarrassed, hurt and sad.
My feelings: ……………………………………………………………………………………………………………………………………………………………………………………………………………………………………
-
- Notice the thought.
Example: I can’t do anything right, I am useless.
……………………………………………………………………………………………………………………………………………………………………………………………………………………………………
- Challenge the thought – a more balanced thought would lead you to feel better.
Example: My mother-in-law said my house was a mess. My balanced thought would be, I am doing my best. Playing with my baby is more important than a very tidy house. My mother-in-law and I have different views.
……………………………………………………………………………………………………………………………………………………………………………………………………………………………………
- A more balanced thought will change your feelings – this can help you feel better.
Example: I am not so upset, I’m a little irritated but I feel okay about myself.
……………………………………………………………………………………………………………………………………………………………………………………………………………………………………
Give an example of a time when you noticed and questioned your thinking and it changed the way you felt about something.
1. Your thought:……………………………………………………………………………………….. 2. Your balanced thought:………………………………………………………………………… 3. Your feelings:………………………………………………………………………………………..
By answering these questions you’ll start to build up evidence that will help you think of a better thought than the one which made you feel bad. This will allow you to start to look at your situation from a different view point.
-
- Your negative thought that leads you to feel bad:
……………………………………………………………………………………………………………………………………………………………………………………………………………………………………
2. What evidence supports this thought?
……………………………………………………………………………………………………………………………………………………………………………………………………………………………………
3. What is the evidence against this thought? (remember to recognise your strengths, for example, what you’ve managed to do even if it only feels small. it’s important to recognise and reward ourselves for what we have managed rather than focus on weaknesses)
……………………………………………………………………………………………………………………………………………………………………………………………………………………………………………………………………………………………………………………………………………………..
4. What would you say to a friend who was having the same thought as you?
……………………………………………………………………………………………………………………………………………………………………………………………………………………………………
5. Is the thought about something bad or negative that may not actually happen? If yes what might happen which is not as bad?
……………………………………………………………………………………………………………………………………………………………………………………………………………………………………
6. From what you’ve now recognised write your alternative, balanced thought here, based on the answers to the questions.
……………………………………………………………………………………………………………………………………………………………………………………………………………………………………
If you tell yourself your balanced thought this will lead you to feel more balanced.
-
Another way to find out whether your thoughts are true is to put them to the test. For example, if you’ve a thought like… “I’ll never be able to change my baby’s nappy without making a complete mess of it.”
Give yourself a rating out of 10 to see how you think you’re doing nappy changing at the moment. Mark the rating with a cross on the line below:
0 10
I have done poorly I have done well
Next make a prediction about how you expect to be in a week’s time.
0 10
I have done poorly I have done well
Note down any evidence you’ve for and against this prediction.
Evidence
……………………………………………………………………………………………………………………………………………………………………………………………………………………………………………………………………………………………………………………………………………………..
Evidence against:
…………………………………………………………………………………………………………………………………………………………………………………………………………………………………………………………………………………………………………………………………………………….
Note down your rating each day for 7 days.
Day 1:
Day 2:
Day 3:
Day 4:
Day 5:
Day 6:
Day 7:
Compare your ratings for the 1st and 7th days. Did your prediction come true?
If it did, what could you do to make the situation easier?
…………………………………………………………………………………………………………………………………………………………………………………………………………………………………………………………………………………………………………………………………………………….
If your prediction did not come true, think of a rule that could help in similar situations in the future. e.g.
I usually improve when I pace myself and try the new task several times. I can’t do everything perfectly first go, some things take practice and getting used to.
…………………………………………………………………………………………………………………………………………………………………………………………………………………………………………………………………………………………………………………………………………………….
This rule is more accurate and will help you feel less bad.
-
If you’re feeling stressed and anxious it’s likely you’ll be breathing with short, sharp breaths that only use part of your lungs. By learning to breathe more deeply your breathing will start to slow down, bringing a feeling of calmness and control.
First ask yourself how stressed /anxious/angry you feel. Rate it from 0-10 with 0 as calm.
Hold your breath for a count of 3. This disrupts your unhelpful breathing pattern. Try to breathe in through your nose. Imagine you’ve a balloon in your stomach that you need to fill with the air. You don’t want your chest to rise higher (this indicates more shallow breathing). You want your stomach to rise as this shows you’re doing deep abdominal breathing.
Place one hand on your chest and one hand on your stomach – you should see the hand on your stomach rising most. Now breathe in for a count of 3, hold the breath for a count of 2 then breathe out through your nose or mouth for a count of 4. Repeat.
After repeating 3 times rate how you feel again, between 0-10. Are you calmer? If not repeat again and re-rate, continue to do so until you feel a positive effect.
If you’re beginning to feel better decide if you need to repeat again for more benefit.
It’s possible that slowing your breathing will make you feel dizzy. This is simply a result of you getting more oxygen than you had before. Ultimately learning to slow your breathing will enable you to feel physically and mentally more calm and relaxed.
-
Section 4 – Thoughts
- Sometimes our beliefs,thoughts and behaviours can be unhelpful to us.
- Our beliefs can lead to thoughts which make us feel bad about ourselves. There are many ways in which we think badly of ourselves, e.g. labelling ourselves, mind reading other people, predicting bad things happening, over generalising.
- Negative thoughts can affect the way we feel and behave negatively.
- By challenging our thoughts we can come up with an alternative that has a more positive impact on the way we feel and behave.
-
Things you can do to lift your mood
It can be useful to lift your mood by doing things that make you feel good and/or give you a feeling of accomplishment. Here are some suggestions of activities which you could do to lift your mood.

Write a list of activities that give you pleasure or a feeling of accomplishment. e.g. going out with friends or family.
…………………………………………………………………………………………………………………………………………………………………………………………………………………………………………………………………………………………………………………………………………………….
Write a list of activities which need to be done e.g. paying bills or shopping.
…………………………………………………………………………………………………………………………………………………………………………………………………………………………………………………………………………………………………………………………………………………….
-
Try to get some activity and exercise into every day – it will help to lift your mood. Include a mix of your easy and more difficult activities. Now put some gentle exercise into each day – a walk with your baby, dance to some music. These will also lift your mood.

-
Laughter is proven to help people emotionally and physically.
It lifts mood and makes you feel better.
Decide to laugh more – especially with your children.
Laugh if they do something funny or are trying to make you laugh. It will make them happy and you happier.
It releases tension and frustration.
If at first you make yourself laugh you’ll find you end up laughing more naturally and more often.
Summary
- Plan your day to include activities that give you a feeling of pleasure or
- Making an action plan can be useful
- Laughter lifts your Make yourself laugh, soon you’ll find it happens more easily.